| 索引号:
|
003187659/202601-00001 |
信息分类: |
行政权力运行依据、条件及程序 |
| 内容分类: |
其他,综合政务 |
发布机构: |
宿州市工业和信息化局 |
| 成文日期: |
2026-01-07
|
发布时间: |
2026-01-07 15:07 |
| 文号: |
|
关键词:
|
|
| 名称: |
宿州市工信局行政处罚裁量权基准(2025年版) |
| 索引号:
|
003187659/202601-00001 |
| 信息分类: |
行政权力运行依据、条件及程序 |
| 内容分类: |
其他,综合政务 |
| 发布机构: |
宿州市工业和信息化局 |
| 成文日期: |
2026-01-07
|
| 发布时间: |
2026-01-07 15:07 |
| 文号: |
|
| 有效性:
|
有效 |
| 废止时间: |
暂无 |
| 关键词:
|
|
| 名称: |
宿州市工信局行政处罚裁量权基准(2025年版) |
| 索引号:
|
003187659/202601-00001 |
信息分类: |
行政权力运行依据、条件及程序 |
| 发布机构: |
宿州市工业和信息化局 |
| 成文日期: |
2026-01-07
|
发布日期: |
2026-01-07 15:07 |
| 文 号: |
|
有效性:
|
有效
|
| 生效时间: |
|
废止时间: |
暂无 |
| 名 称: |
宿州市工信局行政处罚裁量权基准(2025年版) |
| 政策咨询机关: |
暂无 |
政策咨询电话: |
暂无 |
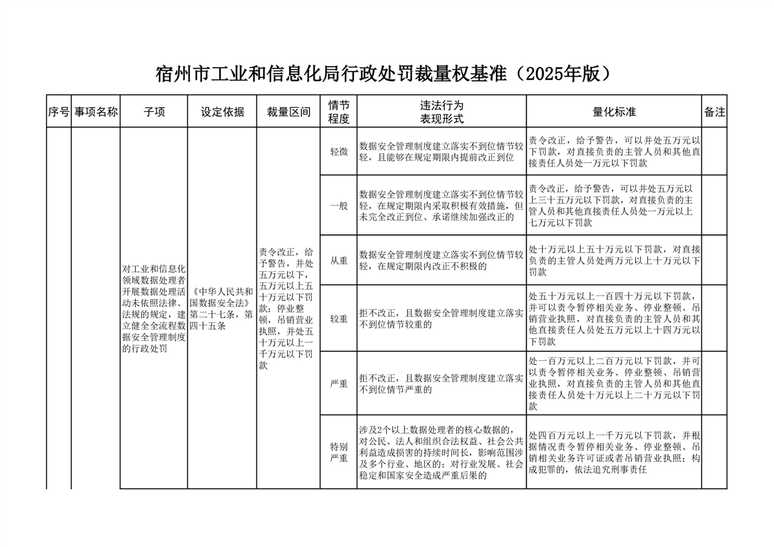
宿州市工信局行政处罚裁量权基准(2025年版)
来源:宿州市工业和信息化局 浏览量:
发表时间:2026-01-07 15:07
编辑:宿州信息公开007